taptap点点体育章程
上一篇: taptap点点体育2020级新生学杂费收费标准公示
下一篇: 关于2021年新生收费标准的公示
地址:江西省新余市仙女湖大道3039号 邮编:338000
联系方式:0790-6736399 版权所有 中国·taptap点点体育(股份)有限公司-官方网站 技术支持:江西华邦
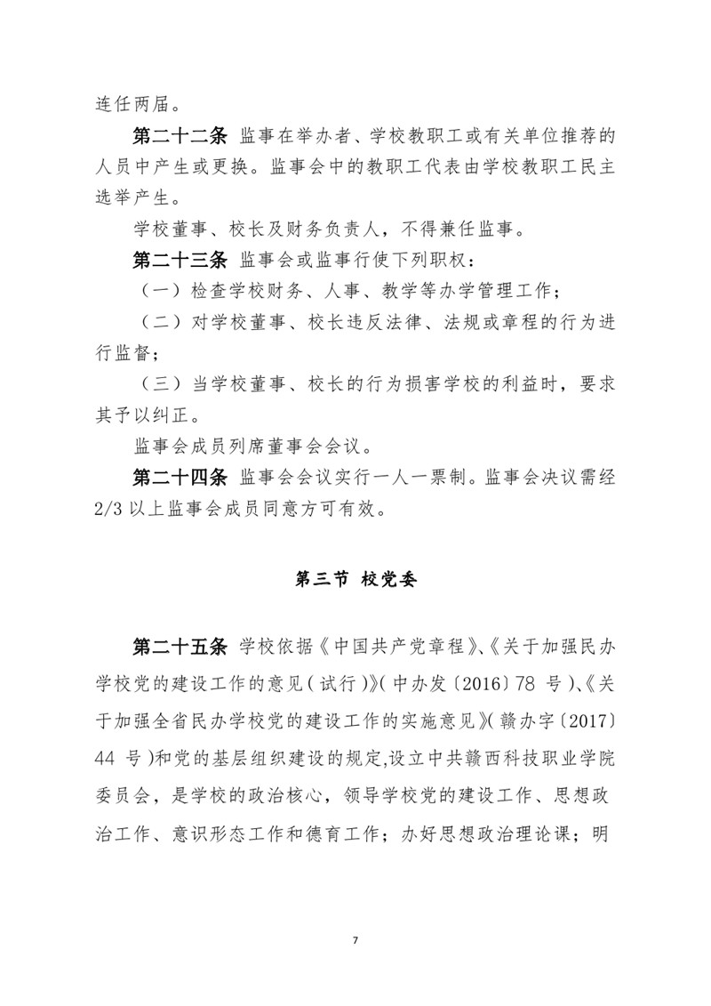
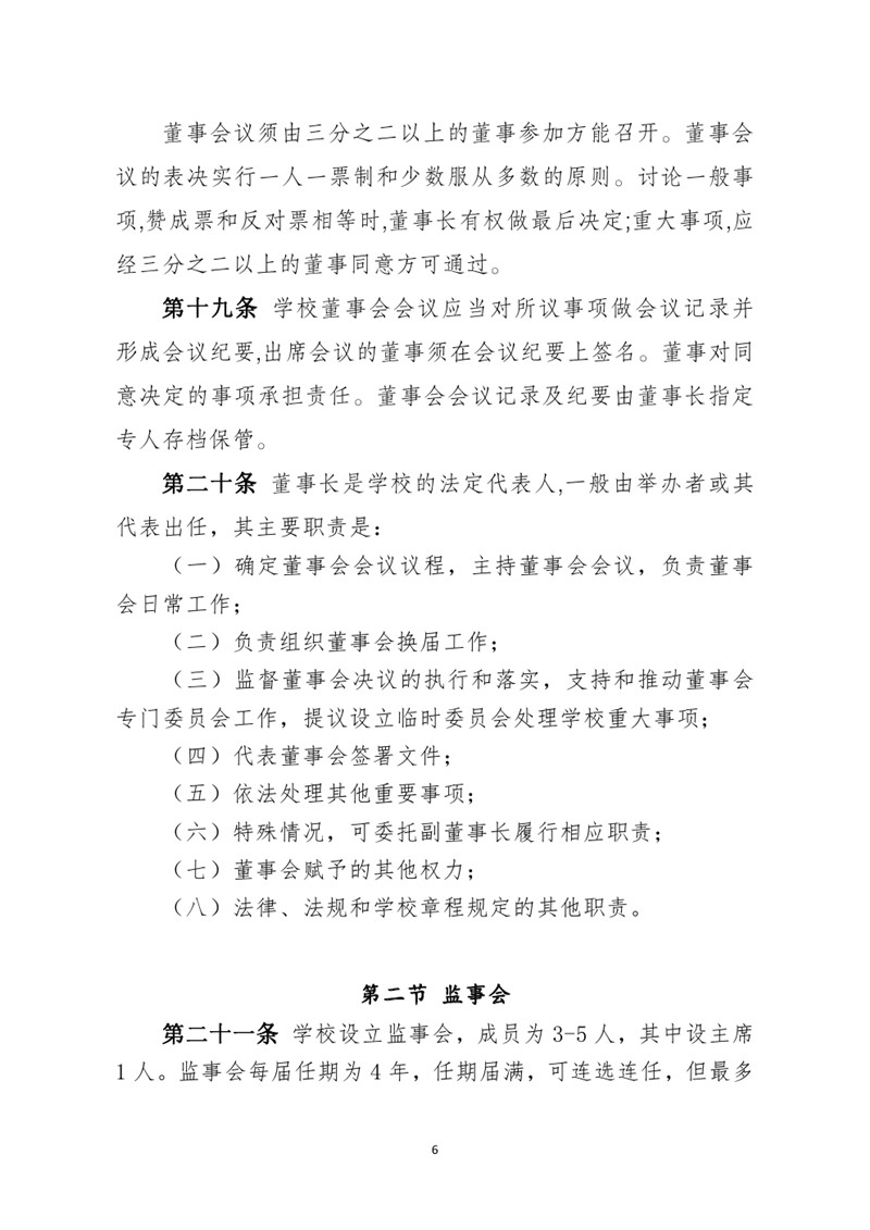
赣公网安备 号